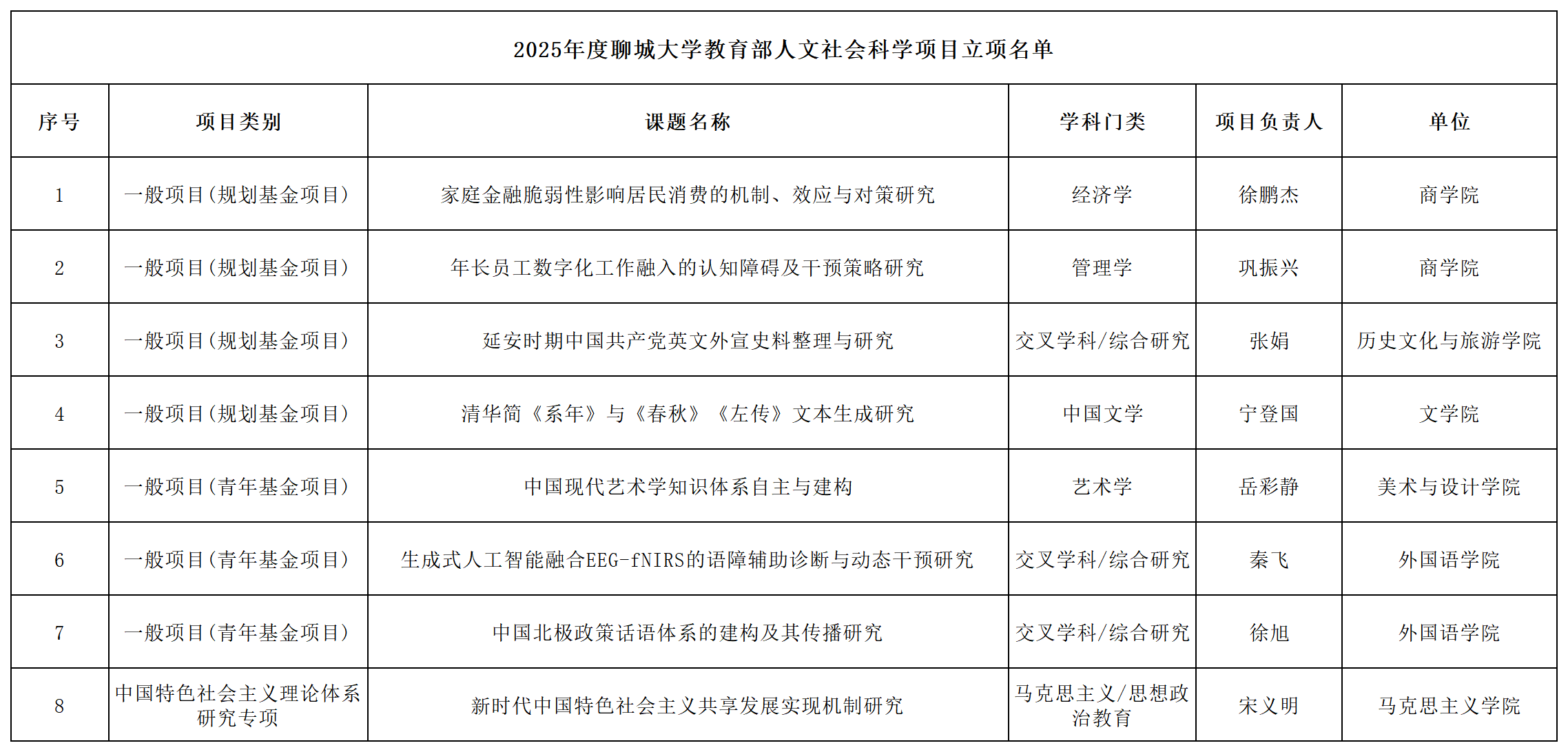
11月29日,教育部社会科学司正式公布了2025年度教育部人文社会科学研究一般项目立项名单。我校共有8个项目成功获批,项目立项总数位居省属高校第六位。
从立项类型来看,包括规划基金项目4项、青年基金项目3项,以及中国特色社会主义理论体系研究专项1项。从学科分布来看,立项项目涵盖交叉学科/综合研究3项,经济学、管理学、中国文学、艺术学、马克思主义/思想政治教育各1项。从承担单位来看,商学院、外国语学院各获批2项,美术与设计学院、历史文化与旅游学院、文学院、马克思主义学院各获批1项。
教育部人文社会科学研究项目是衡量高校人文社科研究水平的重要标志。2025年度该项目立项竞争异常激烈,立项总数较上年显著压缩。下一步,学校将在保持传统学科优势的基础上,着力培育新兴交叉学科,持续夯实人文社会科学研究基础,推动学科多元协调发展,为全面提升学校科研创新能力注入强劲动力。

(审核 丛振)